16 年
手机商铺
公司新闻/正文
193 人阅读发布时间:2025-11-12 16:08
在生物学、药理学等研究中,细胞活性(Viability)和毒性(Cytotoxicity)是最常见的细胞学和药物研究实验,如果需要表征在药物作用下长时间实时细胞毒性作用,或更直观的采用成像系统观察细胞变化,CellTox™ Green 细胞毒性检测系统绝对是您不可错过的助手!
产品特点
CellTox™ Green Assay
实时毒性检测:72小时长时程监测,对细胞无毒性;
兼容多重检测:一个孔同时检测活力、凋亡、毒性等多种指标,数据价值最大化;
与多种检测平台无缝兼容,适应不同需求:
-活细胞成像系统
-高内涵成像系统
-多功能酶标仪(Ex485nm/Em520nm)
-流式细胞仪
高通量药物筛选理想工具:适配96/384/1536孔板及高通量荧光成像系统;
完美兼容前沿3D细胞模型:试剂可深层渗透微球体内部。
产品原理
CellTox™ Green Assay
Promega的CellTox™ Green采用专利荧光染料结合DNA双链,该染料不可穿透活细胞膜,且对细胞无毒性作用,可以用于长时程检测细胞死亡引起的细胞膜完整性变化。

应用一:完美匹配长时间动态活细胞成像/高内涵成像系统
Russier, M.等人(1) 使用IncuCyte S3活细胞分析系统搭配CellTox™ Green试剂,通过实时荧光成像来定量监测和比较不同氨基酸缺乏条件下胚胎干细胞的死亡动态。
同类非渗透的绿色染料对比:与YOYO-1相比,CellTox™ Green具有更好的信噪比和信背比。
采用Hoechst染全部细胞核,CellTox™ Green染凋亡细胞,使用Molecular Devices ImageXpress Micro高内涵成像系统计算出细胞的死活比例。可对化合物处理后的细胞进行自动化成像和分析,可快速、定量地评估化合物诱导的细胞毒性(2)。

应用二:完美兼容 3D模型如类器官
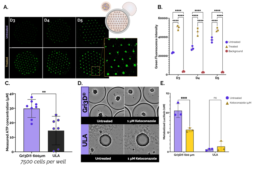
拜耳公司微生理系统科学家 Özlem Vural 博士在Gri3D 96WP微孔板中培养的Upcyte肝细胞球状体上,进行实时、动态的细胞死亡监测(3)。
CellTox™ Green染料能特异性地标记死亡细胞,通过量化荧光信号来评估化合物毒性,并与CellTiter-Glo® 3D细胞活力检测等方法相结合,全面评价药物对3D肝球状模型的安全性与毒性。

图A. 研究人员在Tecan Spark Cyto全自动成像系统上,连续多天(例如第3、4、5天)对经过Triton-X等化合物处理的球状体使用Promega的CellTox™ Green染料进行荧光成像。图B. 微孔板上细胞毒性定量分析。图C.使用Promega的CellTiter-Glo®监测在Gri3D或ULA 96WP板中培养的原代肝细胞球体的存活率。图D. 图像显示未经处理和处理(1 µM酮康唑)的球体在Gri3D或ULA 96WP板中的状态。图E. 通过Promega的P450-Glo™ CYP3A4检测酮康唑处理后的CYP3A4抑制情况。
应用三:细胞毒性的72小时实时监测
在本实验中,硼替佐米(bortezomib)在4至24小时时间点内对K562细胞表现出显著细胞毒性。后续时间点的荧光信号累积表明,随着剩余细胞持续发生膜完整性丧失,细胞毒性效应逐步增强。CellTox™ Green染料在细胞接种时即加入。
同类非渗透的绿色染料对比:与SYTOX Green相比,CellTox™ Green支持额外的基于孔板的检测。

应用四:一个孔获得更多的数据与细胞活力等叠加检测
在本示例中,K562细胞暴露于抗增殖化合物甲氨蝶呤(Methotrexate)72小时。通过添加CellTox™ Green染料检测细胞毒性,随后在同一孔中加入CellTiter-Glo®试剂测定细胞活性。若仅依赖活性检测,由于处理组细胞数量少于持续增殖的未处理对照组,可能误判该化合物具有细胞毒性。而结合细胞毒性检测的多重分析显示,膜完整性未受损(细胞毒性信号无变化),证实该化合物仅抑制细胞生长而非引发细胞死亡。

产品信息
|
产品 |
规格 |
目录号 |
|
CellTox™ Green Cytotoxicity Assay |
10 ml |
G8741 |
|
50 ml |
G8742 |
|
|
100 ml |
G8743 |
|
|
CellTox™ Green Express Cytotoxicity Assay |
200uL |
G8731 |
参考文献及文章
1. Russier, M., Fiore, A., Bici, A., Groß, A., Tanzer, M., Yeroslaviz, A., Mann, M., & Murray, P. J. (2025). Differential cell survival outcomes in response to diverse amino acid stress. Life science alliance, 8(11), e202503324.